最新消息
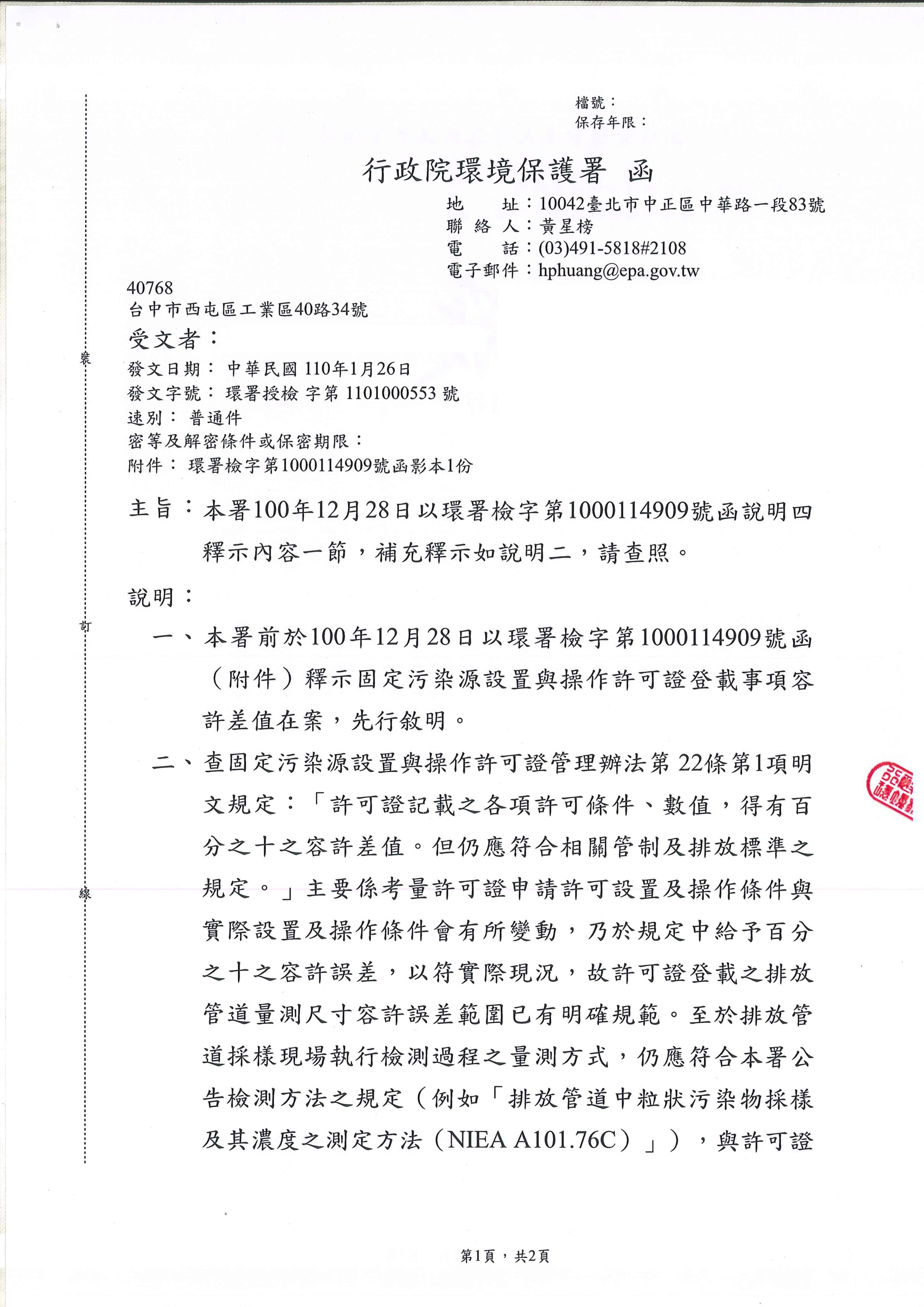
釋示固定污染源設置與操作許可證登載示向容許差值在案,先行敘明 |
2021-01-29 |
釋示固定污染源設置與操作許可證登載示向容許差值在案,先行敘明
2021-01-29




相關連結
固定污染源設置與操作許可證管理辦法
排放管道中粒狀污染物採樣及其濃度之測定方法(NIEA A101.76C)
釋示固定污染源設置與操作許可證登載示向容許差值在案,先行敘明 |
2021-01-29 |




相關連結
固定污染源設置與操作許可證管理辦法
排放管道中粒狀污染物採樣及其濃度之測定方法(NIEA A101.76C)